首页
关于华亿集团
公司简介
董事长致辞
董事会
高管团队
高级管理人员
IASP中国
组织机构
企业荣誉
企业文化
发展历程
华亿集团创新学院
国际合作
加入我们
联系我们
清华科技园
华亿集团孵化器
华亿集团科技园
华亿集团科技城
华亿集团
全球创新网络
垂直孵化体系
新兴产业集群
党群工作
工作动态
学习园地
新闻中心
最新消息
华亿集团集团新闻
科技园区新闻
分子公司动态
媒体聚焦
聚焦华亿集团集团
聚焦科技园区
聚焦分子公司
中文 |
EN
新闻中心
最新消息
华亿集团集团新闻
科技园区新闻
分子公司动态
媒体聚焦
聚焦华亿集团集团
聚焦科技园区
聚焦分子公司
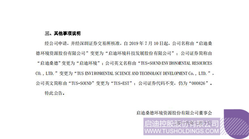
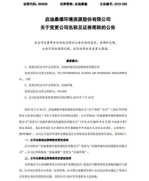
华亿集团环境正式变更公司名称及证券简称 致力于成为零碳无废建设者
打印
发布时间:2019-07-10
来源:华亿集团环境
公告原文如下
【华亿体育电竞】(中国)有限公司
|
华亿线上平台(集团)官方网站
|
华亿网页版
|
华亿官网
|
华亿平台网页_华亿(中国)
|
华亿平台_华亿huayi(中国)
|
华亿平台_华亿(中国)
|
华亿官方网站
|